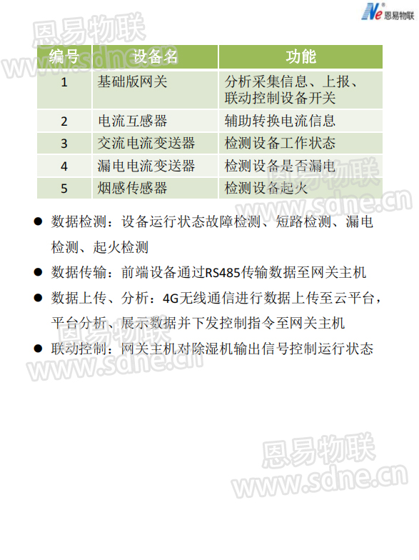
时搏网页版登录入口智慧除湿系统是通过前端感知层采集网络通信协议由前端传感设备、智能化信息采集处理器、后端实时监控云平台构成。能够实现对前端除湿机设备运行状态数据的采集获取、上传平台,平台通过算法智能在线分析,在平台展示数据的同时,设备数据超标后可自动控制前端设备启停,同时在可通过后端PC、手机APP实现远程对除湿机开启、关闭控制。

时搏网页版登录入口智慧除湿系统是通过前端感知层采集网络通信协议由前端传感设备、智能化信息采集处理器、后端实时监控云平台构成。能够实现对前端除湿机设备运行状态数据的采集获取、上传平台,平台通过算法智能在线分析,在平台展示数据的同时,设备数据超标后可自动控制前端设备启停,同时在可通过后端PC、手机APP实现远程对除湿机开启、关闭控制。
